Midiateca em Campo
Papel
Facilitadora de UX
Product Designer
Cliente
Secretaria de Cultura do Estado do Espírito Santo
Ano
2023
Time
2 UX designers voluntários
3 Servidores Públicos
Duração
12 semanas
Ferramentas
Mural
Figma
Contexto
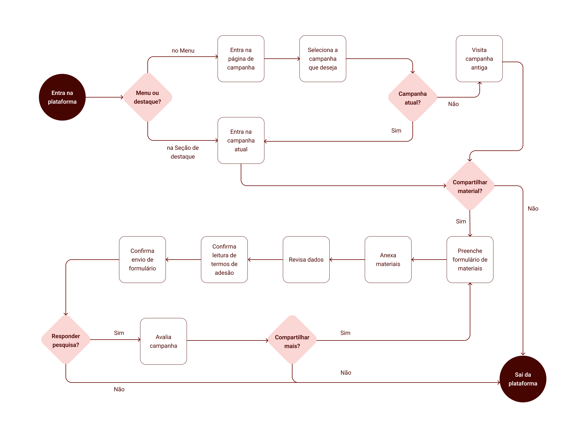
A Midiateca Capixaba é uma plataforma de preservação história da Secretaria de Cultura do Governo do Espírito Santo. Nesse projeto, facilitei uma capacitação em UX Design para servidores públicos, desenhando a campanha Midiateca em Campo para arrecadar materiais históricos sobre o futebol local.
Problema
As pessoas não têm compartilhado materiais com a Midiateca Capixaba através das Campanhas Colaborativas, uma iniciativa de arrecadação popular de materiais históricos.
Objetivo
Ampliar a arrecadação de materiais nas campanhas colaborativas da Midiateca Capixaba, elaborando estratégias de melhoria da comunicação e usabilidade da plataforma.
Responsabilidades
Liderar processo de design
Alinhar escopo e entregas com stakeholders
Orientar pesquisa com usuários
Mapear sistema de produto existente e futuro
Construir interface da campanha
Orientar testes de usabilidade com usuários
Iterar interface a partir de feedbacks recebidos
Dificuldades & limitações
Tempo curto para entrega da solução
Muitas iniciativas simultâneas competindo por prioridade na plataforma
Mudanças de prioridade e atrasos no cronograma de lançamentos estaduais
Tempo de dedicação dos servidores limitado em 4 horas semanais
156
Materiais arrecadados
11
Municípios participantes
11
Categorias museológicas
Processo de design
Segui a metodologia da agência Sempre Design, na qual atuava como colaboradora freelance.
Resultados & Impactos
Mudanças na prioridade de projetos da Secretaria de Cultura resultaram no adiamento da campanha Midiateca em Campo para o segundo semestre de 2024. Isso coincidiu com mudanças no quadro de funcionários envolvidos no projeto, o que implicou diferenças significativas entre protótipo navegável e o desenvolvimento final. Desconheço os impactos desse novo layout na arrecadação de materiais dessa campanha. Entretanto, ao visitar sua galeria, constatei que a maioria dos materiais apresentados foram arrecadados com torcedores e jornalistas entrevistados por nossa equipe, o que totaliza 156 materiais coletados em 11 municípios, divididos em 11 categorias museológicas. Ou seja, o próprio processo de UX que realizamos trouxe resultados na arrecadação de materiais desejada independente do lançamento do projeto na plataforma.














